Research Seminar
Fall 2022学期 Research Committee 的同学们组织分享了他们的研究领域以及研究成果。
我们可由此相互了解生物医学不同领域的研究侧重和方法,增加彼此的学术交流,锻炼科研汇报的能力。每期也会简单附上相关的商业化研发公司,以供参考。
*本文不构成医学建议,健康问题请咨询正规医生

– Speaker: Yiran Deng –
InT@UCLA Research Committee,
Undergraduate Researcher @Thompson & Reider Lab
at UCLA Health Orthopaedic Hospital Research Center

1 Why we care 脑瘫?
脑性瘫痪 (Cerebral Palsy) 是引起小儿机体运动残疾的主要疾病之一。其主要原理是在0-5岁脑发育期间,永久的脑损伤 (cerebral, brain lesion) 导致渐进性的运动问题 (palsy)。
脑瘫患者常常要面对运动能力失控,无法平衡身体,渐进的骨骼肌萎缩等症状。

2 脑瘫对肌肉影响的研究发展如何?
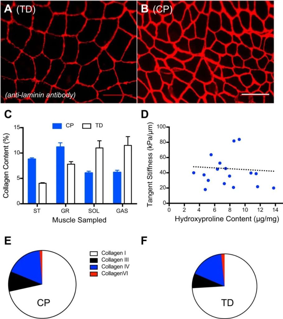
较稍早的研究里,科学家们了解到由于发育期脑瘫患儿的肌肉生长跟不上骨骼生长,会导致肌肉的僵硬和纤维化。除了机械特征的运动能力外,生化特征的细胞外基质(ECM)也是探究肌肉病理的研究重点。
ECM中的层粘连蛋白(Laminin)和胶原蛋白(Collagen)是常常研究的对象。从下图中,我们可以看到脑瘫患儿的肌肉的ECM中,层粘连蛋白更厚,部分胶原蛋白也有增加。

3 我们的研究?
此前主要研究的是大腿后侧的腘绳肌群(Hamstrings)和小腿后侧各个肌肉(Plantar flexor),而我们实验室则对大腿前侧的股四头肌(Quadriceps)更感兴趣。

同时,之前的研究主要是使用偏化学的羟脯氨酸(hydroproline assay, HYP)来间接地测ECM各成分在整块肌肉切片的百分比。HYP是胶原蛋白的主要成分之一。
而我们实验室采用免疫荧光(Immunofluorescence assay, IFA)的方法,利用各成分特异的抗体来直接测各成分含量,希望达到更精准的结果,从而加深对它们功能异同的认识。
但同时我们也有很多未来的方向需要探索,比如对肌肉组织评估的量化,样本内的年龄性别差异等等。

4 展望与业界?
目前,脑瘫的康复治疗既有神经生长因子药物,A型肉毒毒素 BoNT-A 等抗痉挛药物,手术的方法,也有配合理疗和训练的方法。【2】
一些药物仍处于孤儿药市场独占权(Orphan Drug exclusivity),如用于缓解脑瘫引起的上/下肢痉挛,益普生Ipsen公司的DySport和艾伯维Abbvie公司的Botox。【3】【4】
参考文献
【1】Lieber, Richard L., and Jan Fridén. “Muscle contracture and passive mechanics in cerebral palsy.” Journal of applied physiology 126.5 (2019): 1492-1501.
【2】中国康复医学会儿童康复专业委员会, 中国残疾人康复协会小儿脑性瘫痪康复专业委员会, 中国医师协会康复医师分会儿童康复专业委员会, 等. 中国脑性瘫痪康复指南(2022)第四章:康复治疗(下) [J] . 中华实用儿科临床杂志, 2022, 37(17) : 1281-1309. DOI: 10.3760/cma.j.cn101070-20220718-00875.
【3】INSERM US14 — ALL RIGHTS RESERVED. (n.d.). Orphanet: Dysport. Orphanet: DYSPORT. Retrieved January 24, 2023, from https://www.orpha.net/consor/cgi-bin/OC_Exp.php?lng=EN&Expert=33351
【4】Ipsen announces updated indication for Dysport® (abobotulinumtoxina) for the treatment of spasticity in children. Ipsen US. (2020, July 10). Retrieved January 24, 2023, from https://www.ipsen.com/us/blog/press-releases/ipsen-announces-updated-indication-for-dysport-abobotulinumtoxina-for-the-treatment-of-spasticity-in-children/
【5】Eldridge, Alison. “hamstring”. Encyclopedia Britannica, 14 Oct. 2022, https://www.britannica.com/topic/hamstring. Accessed 25 January 2023.
【6】https://www.novusbio.com/products/hydroxyproline-kit_nbp2-59747
【7】Chaturvedi, Vishal, et al. “Interactions between skeletal muscle myoblasts and their extracellular matrix revealed by a serum free culture system.” PloS one 10.6 (2015): e0127675.
【8】Csapo, Robert, Matthias Gumpenberger, and Barbara Wessner. “Skeletal muscle extracellular matrix–what do we know about its composition, regulation, and physiological roles? A narrative review.” Frontiers in Physiology 11 (2020): 253.
在冬季学期,Research Committee 将更多关注于对各个大领域的总结,敬请期待!


Leave a comment